各个地区的减肥餐该怎么吃?国家给咱安排的明明白白的!
近日以来
“国家版减肥指南”相关信息
频频刷屏社交平台
更是在大学间掀起了一番热潮
大学生主打一个:听劝
我们也紧跟一下热点!

国家喊你来减肥
诸位也可以安排安排
提上日程啦!
不是要大家都强行减肥
按照自己的实际情况来就好
胖瘦都很美丽
减脂也是为了
让大家更健康
身体才是一切的前提嘛!

春夏之际
正是适合锻炼的好时候
可以约上自己的”运动“搭子
互相督促日常的打卡锻炼
会更容易坚持下来哦
运动很重要
怎么吃也很关键
小编带着官方发布的
各地区四季食谱来助力!
你是哪个地区
就照着哪个地区食谱来!
健康减肥怎么吃?
各地区四季食谱来了
■ 华南地区




■ 东北地区
滑动查看四季食谱




■ 西北地区
滑动查看四季食谱
.png)

.png)
.png)
■ 华北地区
滑动查看四季食谱
.png)



■ 华东地区
滑动查看四季食谱




■ 华中地区
滑动查看四季食谱




■ 西南地区
滑动查看四季食谱




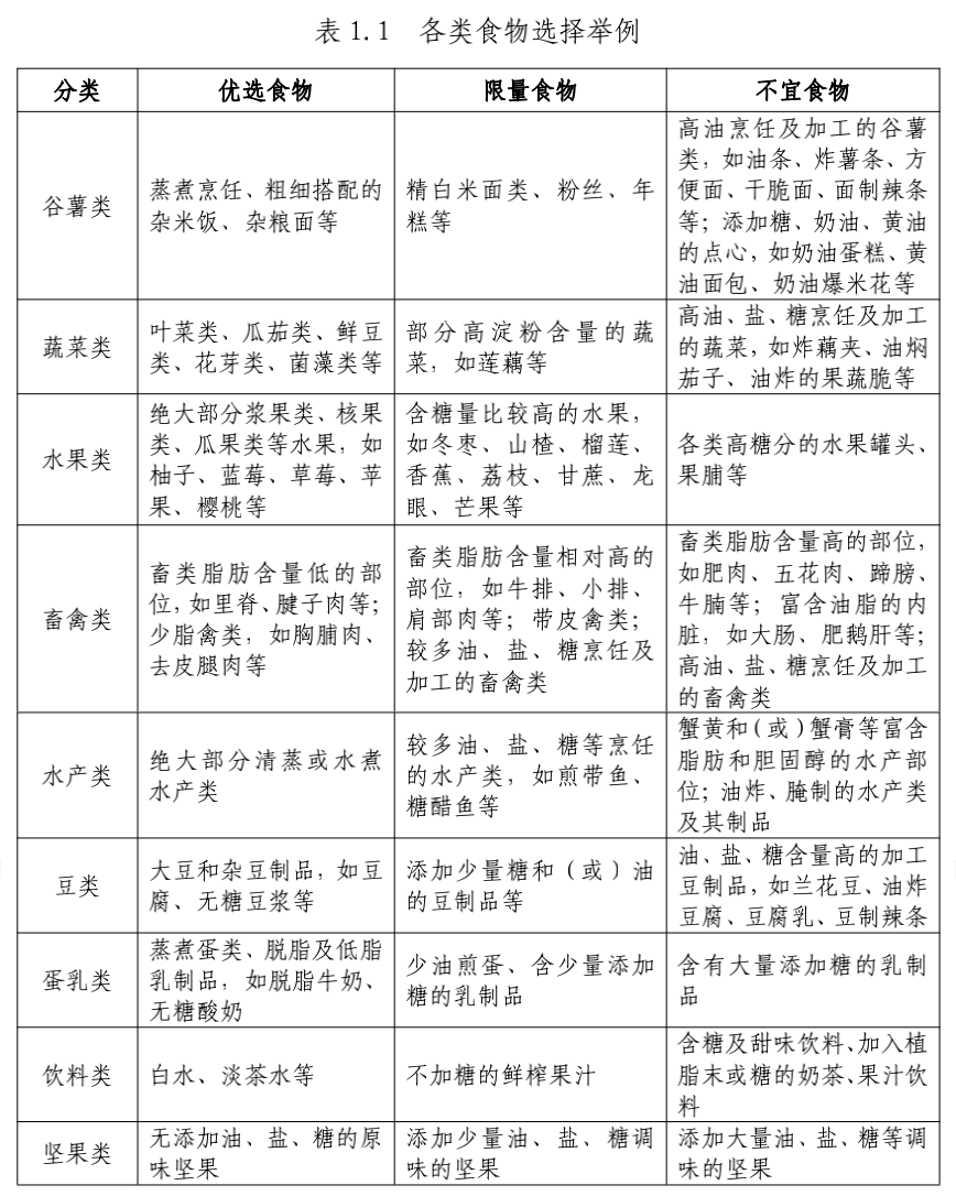
还有下表所示的
一些食物
大家可以根据具体情况
优先选择

科学减肥
一些小Tips分享给大家
定时定量规律进餐
要做到重视早餐,不漏餐,晚餐勿过晚进食,建议在17:00~19:00进食晚餐,晚餐后不宜再进食任何食物,但可以饮水。
少吃零食,少喝饮料
不论在家还是在外就餐,都应力求做到饮食有节制、科学搭配,不暴饮暴食,控制随意进食零食、喝饮料,避免夜宵。
进餐宜细嚼慢咽
摄入同样的食物,细嚼慢咽有利于减少总食量,减缓进餐速度,可以增加饱腹感,降低饥饿感。
适当改变进餐顺序
按照“蔬菜一肉类一主食”的顺序进餐,有助于减少高能量食物的进食量。
保持充足睡眠
经常熬夜、睡眠不足、作息无规律,可引起内分泌紊乱,脂肪代谢异常,导致“过劳肥”,肥胖患者应按昼夜生物节律,保证每日7小时左右的睡眠时间。
适量运动
身体活动不足或缺乏以及久坐的静态生活方式是肥胖发生的重要原因,肥胖患者减重的运动原则是中低强度有氧运动为主,抗阻运动为辅,每周进行150~300分钟,中等强度的有氧运动每周5~7天,至少隔天运动1次,抗阻运动每周2~3天,隔天1次,每次10~20分钟,每周通过运动消耗能量2000kcal或以上。
少坐
每天静坐和被动看屏幕时间要控制在2到4个小时以内,长期静坐或伏案工作者,每小时要起来活动3到5分钟。
有想法有计划的
小伙伴们
可以参照着上面提供的信息
行动起来啦!
温馨提示
减肥要循序渐进慢慢来
坚持下去
养成健康生活的好习惯
你会收获到更多意想不到的美好!
来源:央视新闻
广州卫健委
ps:部分图片来源于网络,如有侵权,请联系我们删除
最新产品
医疗设备控制器软板
-

-
型 号:RS04C00269A
层 数:4
板 厚:0.3mm
材 料:双面无胶电解材料
铜 厚:1/2 OZ
特 点:产品都经过100%烧录测试
表面处理:沉金2微英寸
最小线宽/线距:0.07mm/0.06mm
数码相机软板
数码相机软板
手机电容屏软板
-

-
型 号:RM02C00712A层 数:2板 厚:0.12mm材 料:双面无胶电解材料铜 厚:1/3OZ表面处理:沉金1微英寸最小线宽/线距:0.05mm/0.05mm电磁膜:2面特 点:产品都经过100%烧录测试
手机电容屏软板
-

-
型 号:RS02C00244A层 数:2板 厚:0.12mm材 料:双面无胶电解材料铜 厚:1/3 OZ特 点:产品都经过100%烧录测试表面处理:沉金2微英寸最小线宽/线距:0.07mm/0.06mm电磁膜:2面
手机电容屏软板
-

-
型 号:RM02C00247A层 数:2板 厚:0.12mm材 料:双面无胶电解材料铜 厚:1/3 OZ表面处理:沉金1微英寸最小线宽/线距:0.07mm/0.07mm电磁膜:2面特 点:产品都经过100%烧录测试
手机电容屏软板
-

-
型 号:RM02C00892A层 数:2板 厚:0.12mm材 料:双面无胶电解铜 厚:1/3 OZ表面处理:沉金2微英寸最小线宽/线距:0.07mm/0.05mm电磁膜:2面其 他:产品都经过100%烧录测试
医疗按键软板
同类文章排行
- 2014年中国柔性线路板厂综合排名——有几家是你熟识的呢?
- 柔性电路板|| 2017年度中国电子电路PCB百强企业排行榜
- 指纹模块FPC小编带您一文了解指纹识别,看完全懂了!
- 手机FPC厂之2017年度全球PCB百强企业排行榜
- FPC厂从八个角度让你读懂指纹识别
- 2015年NTI-100全球电路板百强企业排行榜,其中中国大陆上榜企业有34家!
- pcb厂家盘点俄军经典AK系列步枪
- 指纹识别软板之各类FPC在指纹模组中的应用
- fpc软板厂家为你解析黑孔工艺
- 柔性线路板给你推送的最新资讯‖2016中国印制电路板行业50强
最新资讯文章
- 深联5月份铁粉福利大放送,快来看看你上榜了没!
- 柔性线路板行业面临哪些机遇与挑战?
- 艾香传千载,深联赠佳礼 | 一份有温度的端午仪式感
- 智能化深度实践——看深联从传统制造蝶变智能化先锋的传奇!
- 面对复杂多变的市场竞争,FPC 厂如何破局实现持续增长?
- 面对消费电子需求萎缩,软板厂怎样开拓新能源汽车等新兴应用市场?
- 深联的4月份铁粉福利名单火热出炉,速来围观!
- 扫一扫就知道前世今生?看PCB工厂如何用追溯系统实现质量“时光机”!
- 深联电路五一劳动节放假安排来啦!
- 满载而归 | 深联电路2025年慕尼黑上海电子展荣耀收官啦!







共-条评论【我要评论】