FPC厂之下月,广东将发行全国交通一卡通,准备好姿势抢购了吗?
旅游时,你是否为准备零钱坐公交而烦恼呢?
到另一座城市出差时,你是否为要排长队去买一张新的公交卡而烦闷呢?
现在!如果你身在广东,那么你听好啦!下月,6月28日,广东省岭南通股份有限公司将推出“全国交通一卡通”,真正实现一卡在手,刷遍全国公交,地铁。从此不要再为准备零钱和买公交卡而发愁啦!

那么,有人会问了,全国交通一卡通到底是个啥呢?
全国交通一卡通是根据交通运输部互联互通的要求,依据统一技术标准而发行的IC卡,一卡通带有“交通联合”标识,适用于全国互联互通,印有交通联合标识的收费机使用。
也就是说,只要所到的城市地区已经加入了互联互通系统,你就可以刷这张卡乘坐当地的公交,升级后还可乘坐地铁、乘船,甚至在其它公共交通领域使用。

全国交通一卡通上线之后,持卡的人能在广东省内及加入了互联互通系统的城市的公交和地铁使用。
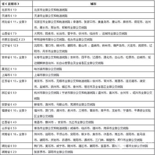
当前加入互联互通系统的城市

近日,广东省交通厅官方网站发布了广东省2018年度促进全国交通一卡通互联互通的最新工作计划。广东21个城市可申请卡,名单如下:
第一批:韶关、河源、惠州、江门、肇庆、揭阳、云浮
第二批:广州、深圳、珠海、汕尾、东莞、湛江、潮州
第三批:汕头、佛山、梅州、中山、阳江、茂名、清远
据介绍,今年各地市将全面发行全国交通一卡通标准票卡,在11月底前全省至少发行10万张票卡。并且今年6月底前将正式发出兼容的手机空发卡,同步实现空中充值服务;11月底前,将实现省内各地市发行全国交通一卡通标准票卡,且在省内无差别充值。
实在是不要太方便,有木有?反正FPC厂的小编已经准备好抢购姿势了,不知你准备好了没?
ps:部分图片来源于网络,如有侵权,请联系我们删除
最新产品
医疗设备控制器软板
-

-
型 号:RS04C00269A
层 数:4
板 厚:0.3mm
材 料:双面无胶电解材料
铜 厚:1/2 OZ
特 点:产品都经过100%烧录测试
表面处理:沉金2微英寸
最小线宽/线距:0.07mm/0.06mm
数码相机软板
数码相机软板
手机电容屏软板
-

-
型 号:RM02C00712A层 数:2板 厚:0.12mm材 料:双面无胶电解材料铜 厚:1/3OZ表面处理:沉金1微英寸最小线宽/线距:0.05mm/0.05mm电磁膜:2面特 点:产品都经过100%烧录测试
手机电容屏软板
-

-
型 号:RS02C00244A层 数:2板 厚:0.12mm材 料:双面无胶电解材料铜 厚:1/3 OZ特 点:产品都经过100%烧录测试表面处理:沉金2微英寸最小线宽/线距:0.07mm/0.06mm电磁膜:2面
手机电容屏软板
-

-
型 号:RM02C00247A层 数:2板 厚:0.12mm材 料:双面无胶电解材料铜 厚:1/3 OZ表面处理:沉金1微英寸最小线宽/线距:0.07mm/0.07mm电磁膜:2面特 点:产品都经过100%烧录测试
手机电容屏软板
-

-
型 号:RM02C00892A层 数:2板 厚:0.12mm材 料:双面无胶电解铜 厚:1/3 OZ表面处理:沉金2微英寸最小线宽/线距:0.07mm/0.05mm电磁膜:2面其 他:产品都经过100%烧录测试
医疗按键软板
同类文章排行
- 2014年中国柔性线路板厂综合排名——有几家是你熟识的呢?
- 柔性电路板|| 2017年度中国电子电路PCB百强企业排行榜
- 指纹模块FPC小编带您一文了解指纹识别,看完全懂了!
- 手机FPC厂之2017年度全球PCB百强企业排行榜
- FPC厂从八个角度让你读懂指纹识别
- 2015年NTI-100全球电路板百强企业排行榜,其中中国大陆上榜企业有34家!
- pcb厂家盘点俄军经典AK系列步枪
- 指纹识别软板之各类FPC在指纹模组中的应用
- fpc软板厂家为你解析黑孔工艺
- 柔性线路板给你推送的最新资讯‖2016中国印制电路板行业50强
最新资讯文章
- 深联5月份铁粉福利大放送,快来看看你上榜了没!
- 柔性线路板行业面临哪些机遇与挑战?
- 艾香传千载,深联赠佳礼 | 一份有温度的端午仪式感
- 智能化深度实践——看深联从传统制造蝶变智能化先锋的传奇!
- 面对复杂多变的市场竞争,FPC 厂如何破局实现持续增长?
- 面对消费电子需求萎缩,软板厂怎样开拓新能源汽车等新兴应用市场?
- 深联的4月份铁粉福利名单火热出炉,速来围观!
- 扫一扫就知道前世今生?看PCB工厂如何用追溯系统实现质量“时光机”!
- 深联电路五一劳动节放假安排来啦!
- 满载而归 | 深联电路2025年慕尼黑上海电子展荣耀收官啦!








共-条评论【我要评论】